Applications of AI in Cyber Threat Hunting for Advanced Persistent Threats (APTs): Structured, Unstructured, and Situational Approaches
Published 2023-12-07
Keywords
- Advanced Persistent Threats,
- Artificial Intelligence,
- Cyber Threat Hunting,
- Detection Methodologies,
- Machine Learning
- Situational Awareness,
- Zero-Day Exploits ...More
Copyright (c) 2023 Authors

This work is licensed under a Creative Commons Attribution-NonCommercial-ShareAlike 4.0 International License.
How to Cite
Abstract
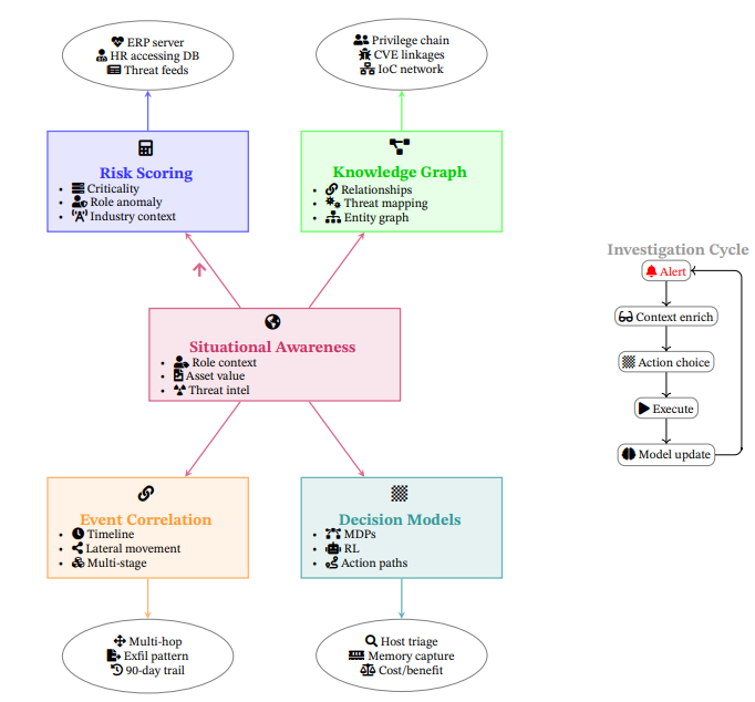
Advanced Persistent Threats (APTs) represent a severe threat in cybersecurity because of their stealthy, sophisticated, and long-term nature. APTs cannot be detected by traditional rule-based detection since APTs typically utilize zero-day exploits, polymorphic malware, and legitimate credentials to evade detection. Artificial Intelligence (AI) supports cyber threat hunting by analyzing large datasets, detecting subtle adversarial patterns, and interpreting anomalies in context within dynamic environments, though its practical deployment faces notable challenges. This article presents a theoretical examination of AI-based methods for APT detection and mitigation based on three complementary frameworks: structured, unstructured, and situational approaches. Structured methods utilize deterministic models, including graph-based anomaly detection and supervised learning algorithms, to recognize known attacker activity. Unstructured methods use unsupervised learning, natural language processing, and deep neural networks to find hidden patterns in heterogeneous data (e.g., logs, network traffic). Situational methods incorporate contextual awareness, threat intelligence, and reinforcement learning to tailor hunting methods to adaptive operational environments. The integration of these techniques can support proactive multi-stage APT campaign detection, though practical challenges such as data limitations and adversarial evasion may hinder consistent performance. Some of the most important challenges, such as adversarial machine learning, interpretability, and ethics, are considered to highlight the subtlety of applying AI in practice. Drawing on insights from cybersecurity, machine learning, and cognitive science, this paper presents a taxonomy to assess AI’s role in addressing APTs, while highlighting practical challenges and future research directions to improve adaptive cyber defense.
